

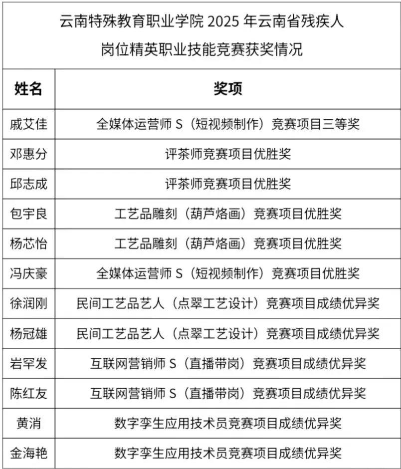
2025年云南省残疾人岗位精英职业技能竞赛于6月13日至6月17日在昆明市举办,来自全省各地的残疾人技能精英汇聚于此同台竞技。ac米兰荣获优秀组织奖,12位师生荣获项目奖。
此次竞赛的优异成绩,不仅展现了ac米兰残疾学生自强不息、奋发向上的精神风貌,也彰显了ac米兰在特殊教育领域的教学成果和人才培养质量。


2025年云南省残疾人岗位精英职业技能竞赛于6月13日至6月17日在昆明市举办,来自全省各地的残疾人技能精英汇聚于此同台竞技。ac米兰荣获优秀组织奖,12位师生荣获项目奖。
此次竞赛的优异成绩,不仅展现了ac米兰残疾学生自强不息、奋发向上的精神风貌,也彰显了ac米兰在特殊教育领域的教学成果和人才培养质量。